In der Schulkonferenz am 08.06.2011 wurde zu den Hausaufgaben Folgendes beschlossen:
Hausaufgabenvereinbarung
Hausaufgaben ergänzen und vertiefen die Arbeit des Unterrichts. Die Lehrkräfte bieten den Kindern hierdurch eine Möglichkeit zum selbstständigen Üben, Festigen, Wiederholen und Erweitern des behandelten Unterrichtsstoffs.
Die Eltern würdigen die Hausaufgaben und tragen für ihre regelmäßige Erledigung Mitverantwortung.
Um Hausaufgaben sorgfältig erledigen zu können, benötigen Kinder eine ruhige Arbeitsatmosphäre. Diese sollten Eltern gewährleisten.
Bei auftretenden Schwierigkeiten sollten sie die Kinder zunächst ermutigen, selbst Lösungen zu finden. Andernfalls müsste eine Rückmeldung an die Lehrkraft erfolgen.
- Umfang der Hausaufgaben in den einzelnen Klassenstufen:
- Klasse 1: ca. 30 bis 45 Minuten pro Tag
- Klasse 2: ca. 45 bis 60 Minuten pro Tag
- Klasse 3: ca. 60 Minuten pro Tag
- Klasse 4: ca. 60 bis 90 Minuten pro Tag
- Zusatzregelung im Hinblick auf Hausaufgaben über das Wochenende:
- Grundsätzlich sollen über das Wochenende keine Hausaufgaben aufgegeben werden.
- Ausnahmen: Fachunterricht und/ oder Fertigstellung noch nicht erledigter Hausaufgaben.
- Zusatzregelung im Hinblick auf Hausaufgaben über die Ferien:
- Grundsätzlich sollen über die Ferien keine Hausaufgaben aufgegeben werden.
- Ausnahmeregelungen sind möglich. (Sonderregelung)
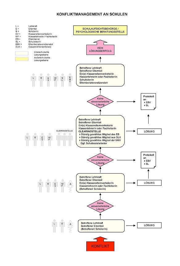
In der Gesamtlehrerkonferenz am 09.05.2011 wurde zum Umgang mit Konflikten Folgendes beschlossen:
Leitfaden zum Konfliktmanagement
Intention
Das gemeinsame Handeln von Schule und Elternhaus ist im Grundgesetz festgelegt. Es dient dem Wohl des Kindes, wenn Lehrkräfte, Eltern und eventuell andere an der Erziehung beteiligte Personen sich zu Erziehungspartnerschaften zusammenschließen.
Eine auf gegenseitigem Vertrauen aufgebaute Partnerschaft unterstützt die ganzheitliche Förderung der Schülerinnen und Schüler und bildet das Fundament für eine positive schulische und soziale Entwicklung.
Die Zusammenarbeit von Eltern als den Experten für ihre Kinder und den Lehrkräften als Experten für das Lernen ermöglicht einen positiven und individuellen Lernweg für jedes Kind.
Eltern, Schüler und Lehrkräfte prägen gemeinsam das schulische Leben und geben unserer Schule den individuellen Charakter.
Dennoch geschieht es immer wieder, dass es zu Konflikten zwischen Eltern und Lehrerinnen oder Lehrern kommt. Entscheidend ist allerdings, wie mit einem Konflikt umgegangen wird.
Häufige Anlässe für Konflikte sind unterschiedliche Auffassungen über Noten, Erziehungs- und Ordnungsmaßnahmen, Bildungsempfehlungen, Leistungsanforderungen oder Hausaufgaben.
Ein Großteil dieser Konflikte ist im Gespräch lösbar.
Eine Lösung im Gespräch setzt allerdings voraus, dass die Beteiligten daran interessiert sind und dazu bereit sind, den Konflikt als Chance zur Weiterentwicklung aller zu sehen.
Leitfaden
Die Bohnenberger Grundschule Altburg handelt bei Konflikten nach folgendem Leitfaden:
- Liegt ein Konflikt vor, bewerten Sie (Lehrkraft, Eltern) sachlich, welchen Schweregrad er hat. Prüfen Sie ehrlich und ruhig, ob sich eine Konfliktaustragung tatsächlich lohnt.
- Sind Sie zum Schluss gekommen, dass ein ernsthaftes Problem vorliegt, suchen Sie den direkten Kontakt und die persönliche (nicht telefonische) Aussprache mit dem Konfliktpartner.
- Wenn dieser erste Lösungsversuch scheitert, wird die Gesprächsrunde erweitert, und zwar seitens der Eltern durch den Klassenelternvertreter und auf Lehrerseite durch die Fachabteilungsleitung (oder eine Lehrkraft des gleichen Faches) falls es um eine Fachbeschwerde geht oder durch den Klassenlehrer. Vom Gespräch wird durch eine der hinzugezogenen Personen ein Ergebnisprotokoll gefertigt.
- Findet sich auch in diesem Gespräch keine Lösung, wird die Gesprächsrunde um den Schulleiter und den Elternbeiratsvorsitzenden erweitert. Entweder fällt die Schulleitung im Rahmen ihrer Kompetenzen eine Entscheidung oder es wird eine Konfliktmoderation angeboten. Letzteres bedeutet, dass beide Seiten unter der Moderation der Schulleiterin nochmals den Konflikt darstellen und sich auf eine Lösung einigen.
- Getroffene Vereinbarungen werden in Form einer konkreten schriftlichen Vereinbarung festgehalten. Der Lösungserfolg kann zu einem späteren Zeitpunkt (z.B. nach zwei Monaten) nochmals gemeinsam bewertet werden.
- Führen alle schulinternen Lösungswege nicht zum Erfolg, ist die zuständige Schulaufsicht der nächste Adressat. Das ist hier das Staatliche Schulamt Pforzheim.

(Quelle: http://www.ksr.ul.schule-bw.de/Dokumente/schule_infos/ablaufplan_konfliktmanagement.pdf am 09.06.2015)